- Как обеспечить надежную юридическую защиту интеллектуальной собственности: полный разбор и практические рекомендации
- Что такое интеллектуальная собственность и почему она важна?
- Основные виды объектов интеллектуальной собственности
- Какие шаги нужно предпринять для юридической защиты
- Анализ и выявление объекта интеллектуальной собственности
- Проведение патентных и торговых марочных исследований
- Регистрация объекта интеллектуальной собственности
- Охрана и мониторинг использования
- Практические советы по защите интеллектуальной собственности
- Типичные случаи нарушения прав и как с ними бороться
- LSI-запросы и дополнительные материалы
Как обеспечить надежную юридическую защиту интеллектуальной собственности: полный разбор и практические рекомендации
В современном мире, где инновации и креативность играют ключевую роль в развитии бизнеса и общества в целом, вопросы защиты интеллектуальной собственности становятся все более актуальными. Мы часто создаем уникальные идеи, бренды, продукты и технологии, однако без грамотных мер юридической защиты все наши усилия могут оказаться напрасными. В этой статье мы расскажем, как правильно оформить и защитить свои интеллектуальные разработки, чтобы сохранить конкурентные преимущества и обеспечить их безопасность.
Что такое интеллектуальная собственность и почему она важна?
Интеллектуальная собственность — это совокупность исключительных прав, которым обладают создатели на результаты своего творческого труда. Это торговые марки, авторские права, патенты, полезные модели, промышленные образцы и т.д; Правильная регистрация и защита этих объектов позволяют их обладателю управлять использованием и получать доход;
В условиях глобализации и растущей конкуренции важность защиты интеллектуальной собственности (ИС) трудно переоценить. Она помогает сохранить уникальность бренда, предотвращает незаконное использование и копирование, а также создает условия для монетизации своих разработок. Без юридической защиты ваши идеи остаются беззащитными перед недобросовестной конкуренцией, пиратством и другими нарушениями.
Основные виды объектов интеллектуальной собственности
| Вид ИС | Описание | Примеры |
|---|---|---|
| Патенты | Право на изобретение, полезную модель или промышленный образец, позволяющее исключить других от использования объекта в течение определенного времени | Новые технические решения, конструкции устройств |
| Торговые марки | Обозначения, предназначенные для индивидуализации товаров и услуг, идентификации их производителя | Логотипы, слоганы, названия брендов |
| Авторские права | Право на произведения литературы, искусства и науки | Книги, фильмы, программное обеспечение |
| Технологические секреты | Коммерческая тайна, информация, которая при раскрытии приносит ущерб | Формулы, производственные процессы |
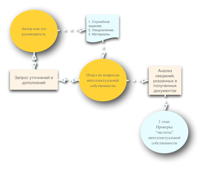
Какие шаги нужно предпринять для юридической защиты
Порядок действий включает несколько важных этапов: от выявления объекта интеллектуальной собственности до регистрации и последующего мониторинга его использования. Рассмотрим подробно каждую стадию.
Анализ и выявление объекта интеллектуальной собственности
Первым шагом является определение, к каким активам можно применить меры защиты. Это могут быть уникальные идеи, технические решения, логотипы или названия. Важно провести внутренний аудит, чтобы понять, что именно нуждается в регистрации и охране.
Проведение патентных и торговых марочных исследований
Перед подачей заявления важно убедиться, что выбранное вами обозначение или решение не зарегистрировано ранее. Для этого проводится поиск в открытых базах данных патентов и торговых марок.
Регистрация объекта интеллектуальной собственности
Далее необходимо подготовить комплект документов и обратиться в соответствующий орган — Роспатент или аналогичные учреждения — для официальной регистрации. В процессе регистрации важно правильно заполнить заявки и при необходимости привлечь специалистов.
Охрана и мониторинг использования
После получения свидетельства или патента важно следить за тем, чтобы никто не нарушал ваши права. В случае обнаружения нарушителей необходимо обращаться в суд или другое компетентное ведомство.
Практические советы по защите интеллектуальной собственности
- Заранее планируйте интеллектуальную стратегию: определите, какие объекты стоит регистрировать в первую очередь, и как это вписывается в бизнес-план.
- Регулярно обновляйте и продлевайте регистрации: большинство объектов требуют своевременного продления, чтобы сохранять охрану во времени.
- Используйте договорные механизмы: при заключении сделок обязательно включайте положения о соблюдении прав, подписывайте лицензионные соглашения.
- Следите за рынком: мониторьте появление копий, аналогичных продуктов или логотипов, чтобы быстро реагировать на нарушения.
Типичные случаи нарушения прав и как с ними бороться
Несмотря на все предпринятые меры, нарушения все же случаются. Примеры таких ситуаций включают незаконное использование логотипа, копирование технического решения или незаконное распространение программного обеспечения. В подобных случаях важно знать, какие шаги предпринять:
- Сбор доказательств: фиксируйте нарушение, делайте скриншоты, сохраняйте исходные документы.
- Обратитесь к специалистам: юристы помогут подготовить претензию или исковое заявление.
- Ведение переговоров или судебное разбирательство: в случае несогласия с нарушителем, можно вынести иск в суд и получить компенсацию или запрет использования.
Мир стремительно изменяется, и возможности для творчества и инноваций растут с каждым годом. Однако без юридической защиты все ваши достижения могут стать легкой добычей для недобросовестных конкурентов или пиратов. Поэтому, чтобы сохранить свои идеи и превратить их в источник дохода, важно заранее позаботится о закреплении прав. Только системный и профессиональный подход к защите интеллектуальной собственности поможет вам получить реальные преимущества на рынке, снизить риски и обеспечить стабильное развитие вашего бизнеса.
Какой самый важный аспект защиты интеллектуальной собственности, по вашему мнению? Почему именно он?
LSI-запросы и дополнительные материалы
Подробнее
| Регистрация патента | Регистрация торговой марки | Авторское право | Защита коммерческой тайны | Юридические шаги |
| Стратегия защиты ИС | Поиск по патентам | Лицензионные договоры | Мониторинг нарушений | Решение споров |
| Международная защита ИС | Стоимость регистрации и защиты | Примеры успешной защиты ИС | Распространенные ошибки при защите | Будущие тренды защиты ИС |








